首页 > 攻略 > 视频攻略 > 黎明觉醒生机开服首日保姆教学 黎明觉醒萌新开服首日怎么玩

黎明觉醒生机开服首日保姆教学 黎明觉醒萌新开服首日怎么玩

2024-12-17 20:24:37 编辑:热血传奇富贵荣华称号在哪看

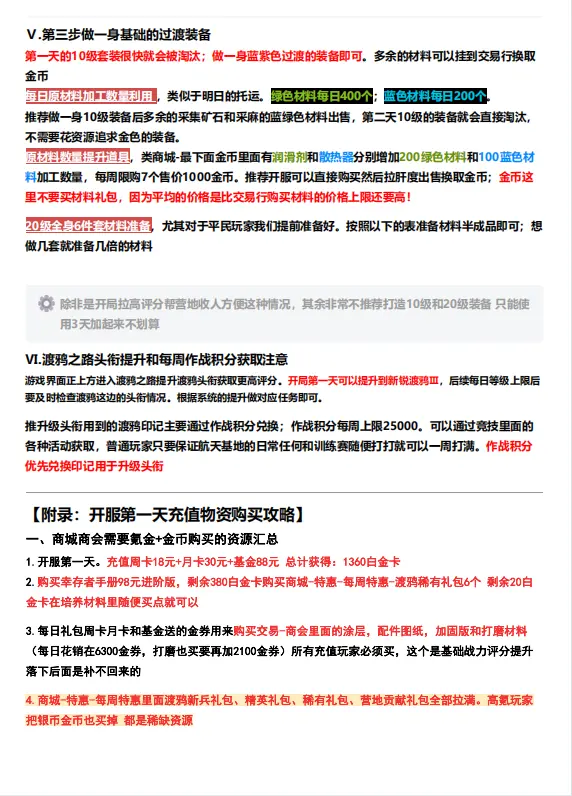
  黎明觉醒此次不限号不删档开服后,肯定有很多小伙伴第一次玩不知道前期游戏中应该怎么规划开局的,如果是感兴趣的小伙伴下面一起来看看黎明觉醒生机开服首日保姆教学吧。

黎明觉醒生机开服首日保姆教学

  以上就是黎明觉醒生机开服首日保姆教学的全部内容了,希望对喜欢黎明觉醒生机的小伙伴有所帮助,更多精彩内容请关注多特游戏。

查看黎明觉醒专区更多内容 >查看更多黎明觉醒热门攻略 >

最新资讯 更多 >
精品推荐
推荐攻略
点击加载更多