命运冠位指定国服最近还在继续攻略通古斯异闻带中,不知道玩家都刷了多少暗狐柱子了啊马上新年活动就要到来了,今年的新年活动有哪些呢,下面就让我们来看看fgo国服新年活动介绍。

FGO国服在12月25日提前公布了2023年新年活动的一些内容,那么这里也将较为详细的新年内容给大家介绍一下。
①2023年1月1日~4日期间在游戏内签到即可获得30个圣晶石。

②实装五星降临者限定从者暗之高扬斯卡娅,并且开启暗狐的体验关卡,通关可获得呼符一枚。

伴随本次暗狐卡池到来的还有保底机制,玩家在抽到329次如果仍然没能出当期UP的五星从者,则在第330次的时候必定能抽到,保底仅有一次,跨卡池不互相继承,十连附赠的一连,每日的1付费石1抽,以及呼符抽卡都算在抽卡次数里面,也就是说,吃一个保底大概是900石。剧情池不具有保底机制。
另外卡池还追加了召唤履历按钮,可以看到自己最近500次召唤的情况。
除了暗狐之外,还会开启旧剑、斯卡哈、大帝、达芬奇、王哈和平景清的日替卡池,到1月10日还会开启杀狐的卡池,所有卡池均有保底机制。

③今年的福袋是分成14个的宝具颜色+上下骑&特殊职阶的区分福袋,蓝绿卡宝具各分成上三、下四和EX各3个福袋,红卡宝具则是上三2个,下四2个,EX2个,在加上辅助宝具从者分成2个福袋。
福袋依然是15个付费圣晶石,抽完还能获得1个圣杯。

④官方指定动态达成5万转发,可以获得2023万QP和一张四星纪念礼装,礼装效果为自身NP获得量提升15%。

⑤新年签到3天克获得金方块、传承结晶和圣杯各1个。
⑥限时拼图任务:每天会开放一些拼图,完成任务之后可以获得对应奖励。
完成所有任务可获得5个呼符、1个传承结晶和1张四星纪念礼装。其他任务完成之后共可获得三星纹章【美洲豹战士】,16张四星礼装狗粮、6个圣晶石、7个圣杯之滴、1个兽足和3个金苹果。

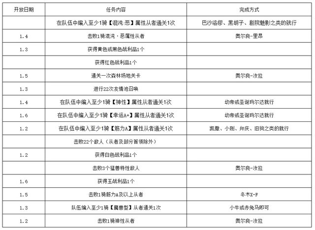
具体任务的开放时间、任务内容和完成方式如上图,战利品的获得正常都是技能石、棋子就能完成,一般在打这些本的时候是可以获得的,如果不能的话就去刷一刷修炼场。
⑦圣杯铸造功能开启,入口在达芬奇工房,使用2000个从者币可以铸造1个圣杯,每月可铸造2个。
⑧追加极级的修炼场,以下是修炼场的素材掉落,此外还有对应职阶的棋子和技能石掉落,掉率会高一些,但是敌人血量也提升了许多。

⑨1月1日~7日每日任务给的绿方块翻倍。且每天完成每日任务之后可以获得1个茶壶,共7个。
⑩为了纪念莱妮丝事件簿复刻,会发放5个圣晶石。
⑪绿方块商店会额外追加10张四星礼装狗粮、3组纹章套装、10个呼符、10组四星狗粮和30组三星芙芙的兑换,以及1个福袋,福袋内有1个梦火、3个兽足、10个五星狗粮、3个金苹果、1组纹章钥匙、1000万QP和1万友情点。
去年新年的四星纪念礼装加入金方块商店。
灵衣缝制商店追加斯卡哈的灵衣兑换。

⑫活动期间从者和礼装强化大成功·极大成功概率翻倍。
到主线第二部第二章为止的主线关卡AP消耗降为1/4,狗粮本和修炼场AP消耗减半。

最后是国服之前一些内容的补充,本次新年活动04服将会永久加入商店,另外呆毛王的风王结界灵衣也将上架灵衣缝制商店。
帕尔瓦蒂的体验关卡会复刻,已经打过的御主不可再打一次。
之前预告的白方块和青铜树苗也将会在年底大更之后实装,这个算是提前实装了。
以上就是fgo国服新年活动介绍的全部内容了,希望玩家可以顺利的知道有哪些活动内容,更多精彩内容请关注多特手游。
查看FGO命运冠位指定专区更多内容 >查看更多FGO命运冠位指定热门攻略 >